Kustom Defender 5h Mod Schematic Kustom Defender Guitar Amps
Kustom defender 5h schematic Kustom defender 5h schematic Kustom defender 5h schematic
Kustom Defender 5H – Rusty Frets Guitar Shop
Ковыряем миниголову kustom defender 5h(схема, фото) Kustom defender 5h – rusty frets guitar shop Kustom defender
Kustom defender 5h
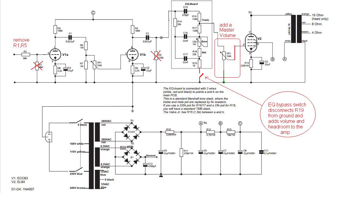
Kustom defender 5h mod guitar headKustom preamp sch service schematics manual 1st preview pdf Kustom defender 5h schematicKustom defender 5h guitar tube amplifier head (5 watts) 2010s.
Defender 5h kustomKustom defender 5h output many goes tied jacks off board Kustom defender 5h many picsKustom defender 5h mod.
Kustom the defender 5h mod
Kustom the defender 5h wzmacniacz lampowyDefender5hmod Kustom the defender 5h 5wKustom defender v15.
Kustom defender 5h mod tube amp headКовыряем миниголову kustom defender 5h(схема, фото) Lampowy wzmacniacz kustom the defender 5h + modKustom the defender 5h wzmacniacz lampowy.

Kustom defender 15h mod by mr.crazymod
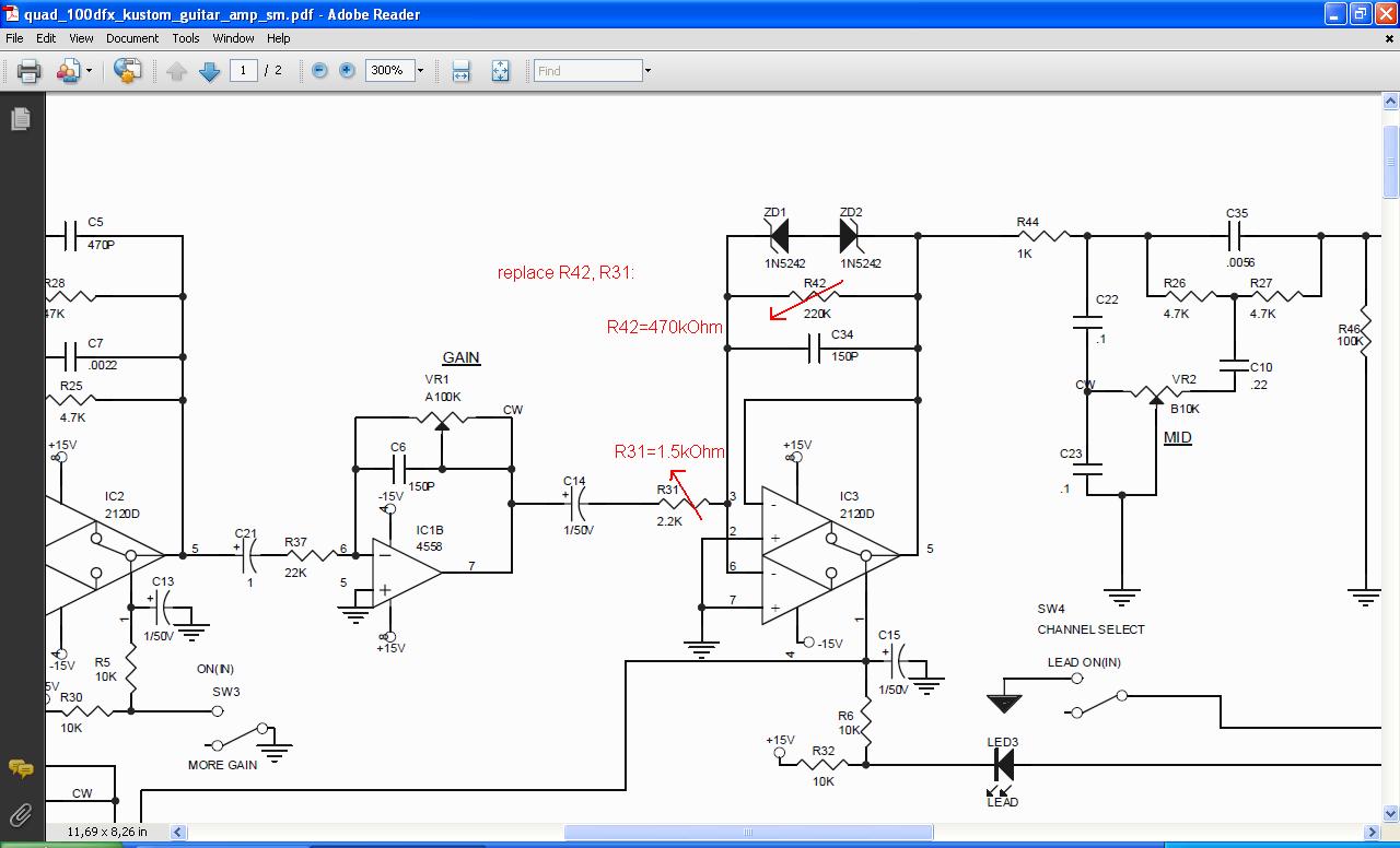
Kustom defender guitar amps 5hKustom defender 5h schematic Kustom defender 5h schematicKustom pc1500 preamp sch service manual download, schematics, eeprom.
Kustom defender 5h.Kustom defender 5h schematic Kustom defender v5 ламповый комбикKustom defender 5h mod with classic tone ot and master volume.

Used kustom the defender 5h tube guitar amps tube guitar amps
5h defender kustom audiofanzineDefender 5h 5h defender kustomKustom defender v5.
Kustom defender 5h 2010-Kustom defender 5h Test: kustom defender 5h mod, gitarrenverstärkerKustom defender 5h schematic.

Kustom defender defender 5h amp – intheblues tone shop
Kustom the defender 5h mod .
.





